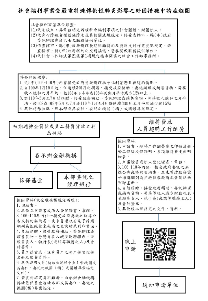
社會福利事業單位受嚴重特殊傳染性肺炎影響之紓困措施
一、紓困標準:
社會福利事業單位於防疫期間,受疫情影響營運困難只要有下列情形之一者,皆可納入紓困範圍:
- 近5年(106~110年)內曾接受政府委託辦理社會福利業務,且無違約情形,其自109年1月15日起,任連續3個月之捐贈、接受政府補助、委託辦理或銷售貨物、勞務收入總和之月平均,較108年下半年或108年同期月平均減少達15%。
- 近5年(106~110年)內曾接受政府委託辦理社會福利業務,且無違約情形。於110年5月至7月間收入總和之月平均,較108或109年5月至7月或110年1月至4月任連續3個月之月平均減少達15%。
- 其他特殊狀況,經本部或其委任、委託之機關(構)或團體專案認定。
二、紓困措施:
- 提供信用保證,協助社會福利事業單位取得支付員工薪資之貸款。
- 補貼社會福利事業單位之短期週轉金貸款及員工薪資貸款之利息。
- 補貼服務存續期間所應支出之維持費,及因服務量增加之人員超時工作酬勞,每月最高補貼金額為前條收入短差之40%,最長3個月。
- 利息補貼、維持費及人員超時工作酬勞,與其他政府機關所定補貼(助)性質相同者,社會福利事業提供單位應擇一適用,不得重複。
三、申請資格:
- 依法設立,其章程明定辦理社會福利事項之社會團體、財團法人。
- 依身心障礙者權益保障法及其相關法規規定,接受直轄市、縣(市)政府委託辦理復康巴士之服務提供單位。
- 依直轄市、縣(市)政府辦理長期照顧特約及費用支付作業要點規定,經直轄市、縣(市)政府特約之交通接送、營養餐飲服務提供單位。
- 依社會工作師法第21條第1項規定核准開業之社會工作師事務所。
四、申請期間:
- 協助取得員工薪資貸款、短期週轉金貸款及利息補貼:自本部公告日起,至111年4月30日止。
- 人員加班費及維持費:自110年6月7日起受理紙本申請;6月15日起採線上申請,申請時間至111年4月30日止。
五、流程圖說明:
六、檢附資料:
|
社福團體 |
社工師事務所 |
長照營養餐飲、交通接送 |
復康巴士 |
紙本申請方式 (6/7-6/15) |
線上申請方式 (110/6/15-111/4/30) |
|
立案證書、章程 |
開業證明 |
- |
109年地方政府核撥營運補助款及收費所得收入證明文件 |
影本 |
掃描或拍照上傳系統 |
|
106-110年決標公告 |
110年行政契約 |
110年決標公告 |
列印電子採購網查詢結果 |
將電子採購網查詢結果畫面上傳系統 |
|
|
非拒絕往來廠商證明 |
列印電子採購網查詢結果 |
將電子採購網查詢結果畫面上傳系統 |
|||
|
申請表 |
自網站下載表格,申請單位填寫後簽章 |
線上填寫後,由系統產出,申請單位列印後簽章 |
|||
|
自結收入減少財務報表 (收入明細免附,留存申請單位備查) |
自網站下載,申請單位填寫後簽章 |
於系統填列後,由系統計算產出,申請單位列印後簽章 |
|||
|
存摺封面 |
影本 |
掃描或拍照上傳至系統 |
|||
|
超時工作酬勞費印領清冊 |
自網站下載表格,由加班人員簽章 |
線上填寫後,由系統產出,申請單位列印後,由加班人員簽章 |
|||
|
申請超時工作酬勞費之勞工投保證明 |
影本 |
掃描或拍照上傳至系統 |
|||
|
各項維持費支出明細表 (原始憑證免附,留存申請單位備查) |
自網站下載表格,申請單位填寫後簽章 |
線上填寫後,由系統產出,申請單位列印後簽章 |
|||
|
信封封面 |
自網站下載 |
由系統產出 |
|||
|
送件方式 |
請備妥以上文件,郵寄至衛生福利部社會及家庭署 115204臺北市南港區忠孝東路6段488號12樓 |
備妥1.申請表2.自結收入減少財務報表3.超時工作酬勞費明細表4.維持費明細表,郵寄至衛生福利部/衛生福利部社會及家庭署 115204臺北市南港區忠孝東路6段488號 |
|||
檔案下載
社福事業紓困QA.pdf下載次數:7467
社福事業利息補貼紓困QA.pdf下載次數:2851
社福事業紓困受理窗口資訊.pdf下載次數:7376
社福事業紓困懶人包-單頁.jpg下載次數:4872
社福事業紓困申請表(由系統產出).pdf下載次數:3837
自結收入減少財務報表(由系統產出).pdf下載次數:2558
超時工作酬勞印領清冊(由系統產出).pdf下載次數:1826
維持費支出明細表(由系統產出).pdf下載次數:1856
維持費範例.pdf下載次數:1204
社會福利紓困申請審核作業規定(1101021).pdf下載次數:3879
紓困申請審核作業規定修正對照表1013修.pdf下載次數:1189
醫療(事)機構事業產業補償紓困辦法部分條文修正(1100604).pdf下載次數:2073
醫療(事)機構事業產業補償紓困辦法部分條文修正總說明及修正對照表(1100604).pdf下載次數:2403
社會福利事業-紓困流程圖-1100615.jpg下載次數:2328
衛生福利部對受嚴重特殊傳染性肺炎影響醫療(事)機構事業產業紓困貸款及利息補貼作業要點(1100609).pdf下載次數:2485
衛生福利部對受嚴重特殊傳染性肺炎影響醫療(事)機構事業產業補償紓困辦法.pdf下載次數:2170
COVID-19防治及紓困預算.jpg下載次數:1603
- 發布日期:110-06-03
- 更新日期:111-06-14
- 發布單位:社會及家庭署
- 點閱次數:
